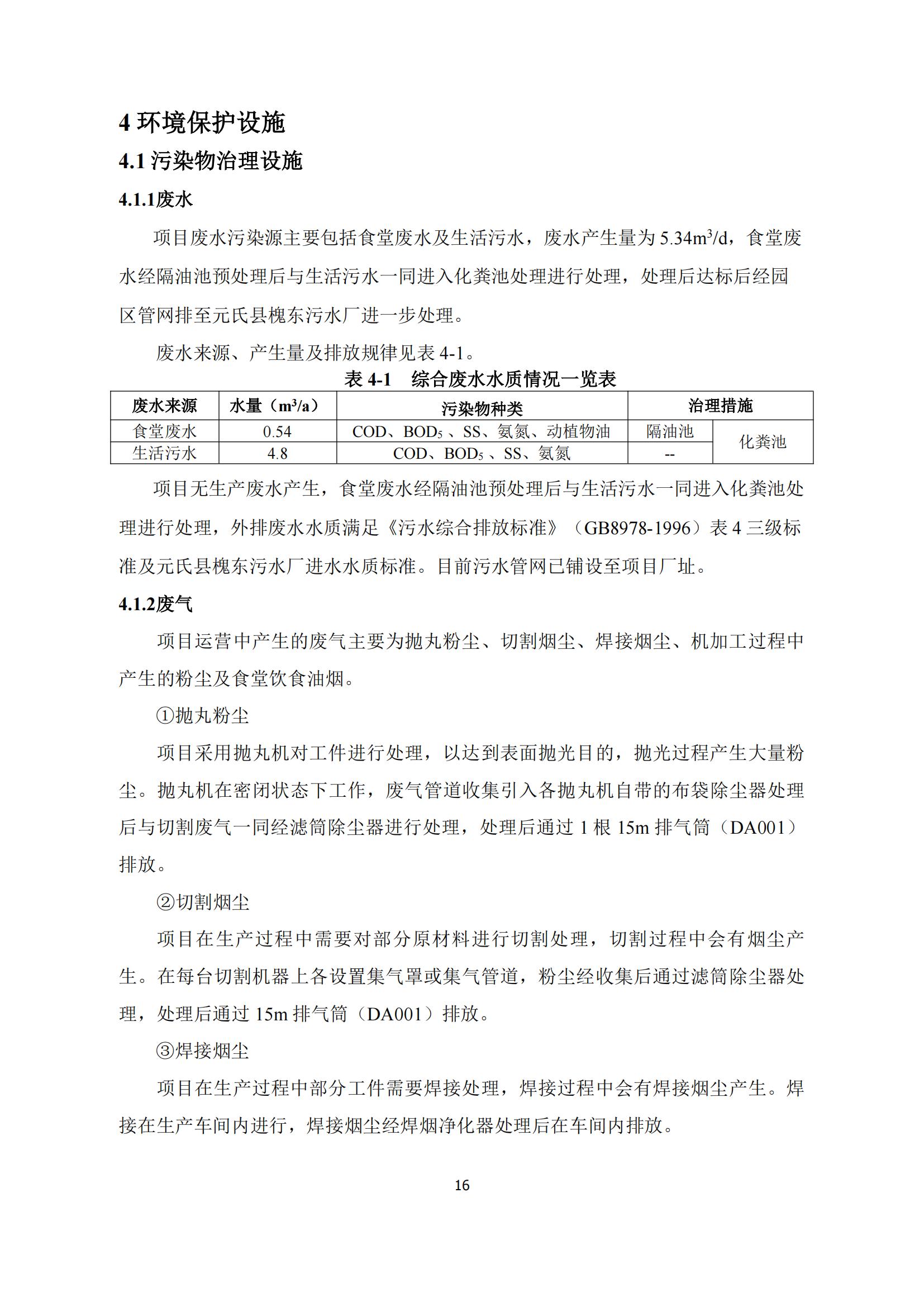
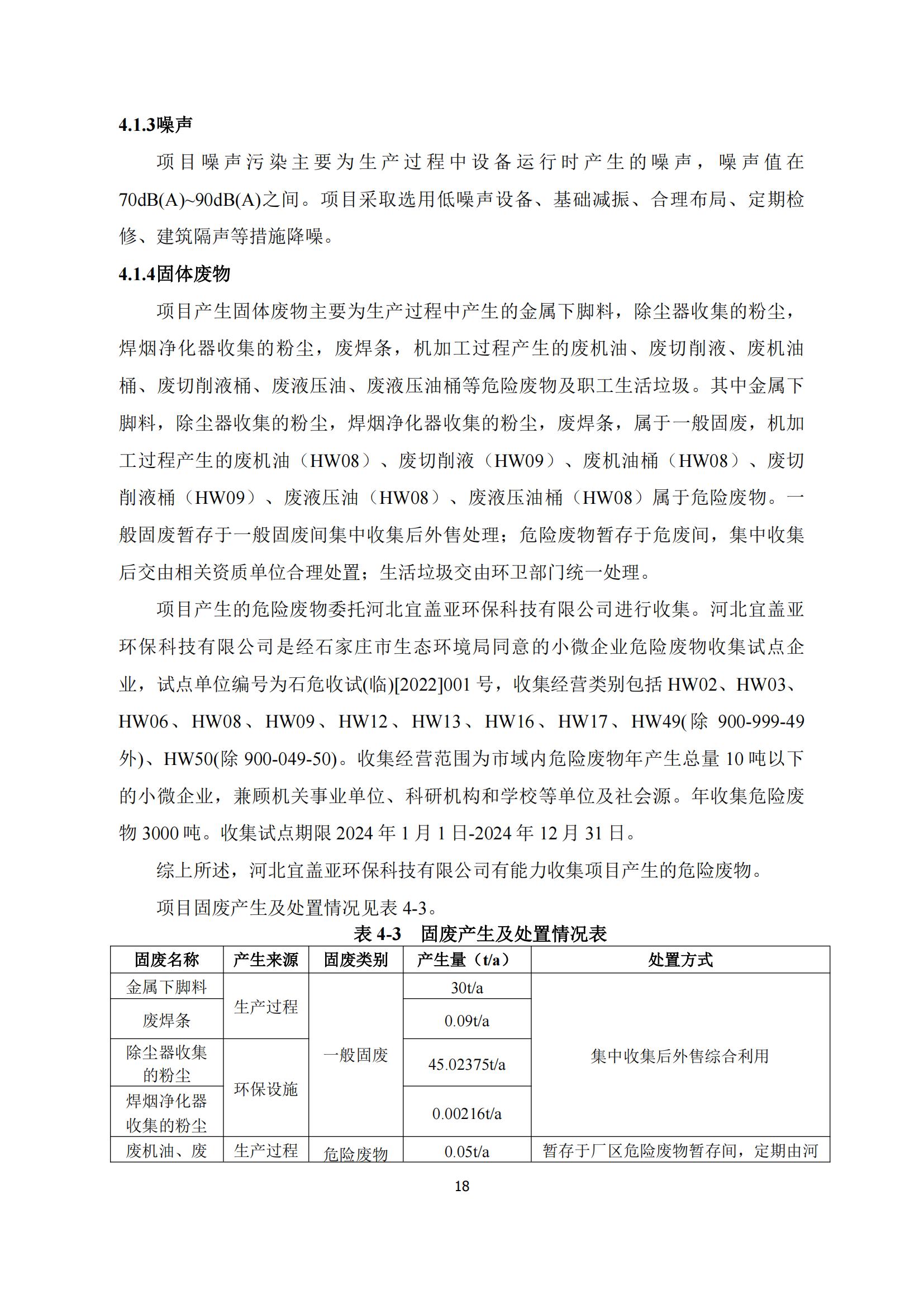
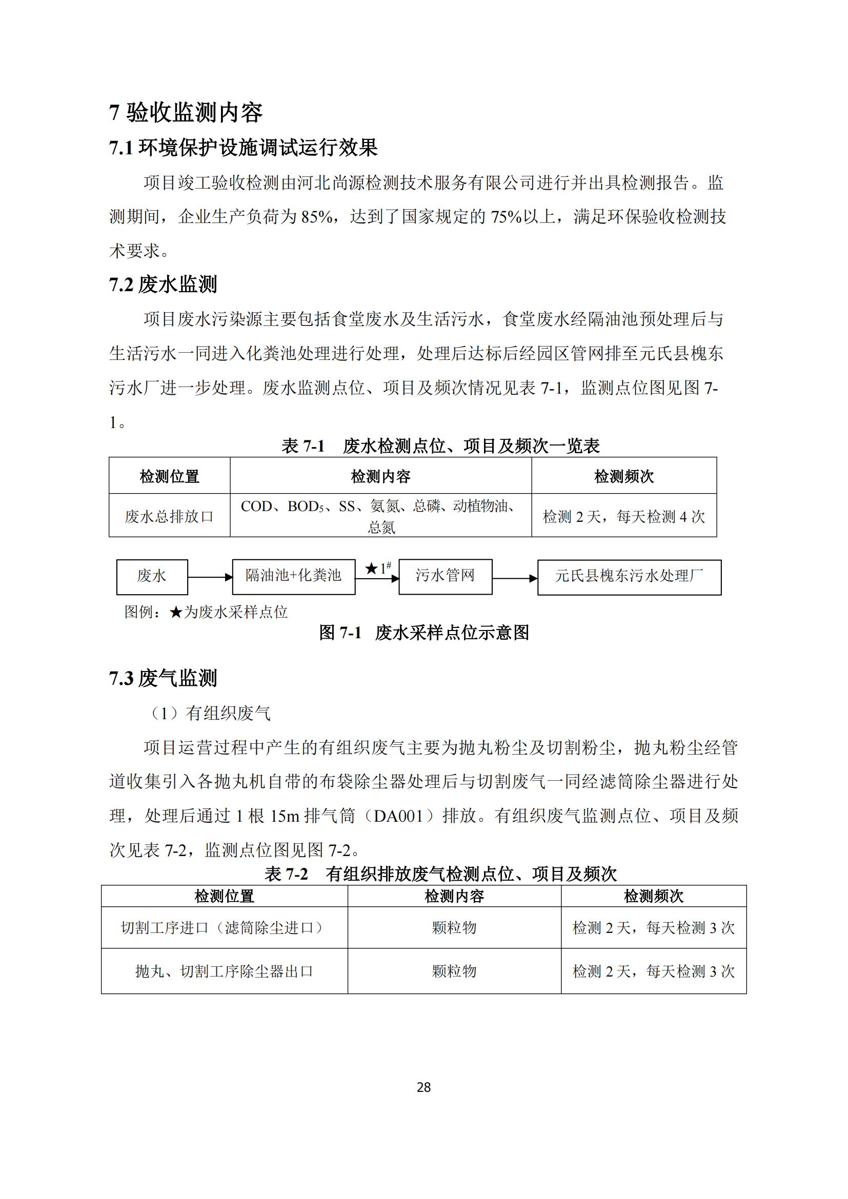
根据《国院关于改<建设项目环保护管理条例>的决定》(国务院令第682号)以及生态环境部《建设项目竣工环境保护验收暂行办法》和河北省环境保护厅《建设项目环境影响评价文件审批及建设单位自主开展环境保护设施验收工作指引(试行)的通知》(冀环办字[2017]727号)有关要求,现将华体会官方网页版《华体会官方网页版大型智能化舞台机械及控制系统项目竣工环境保护验收监测报告)公示如下:
项目名称:大型智能化舞台机械及控制系统项目
建设单位:华体会官方网页版
建设地点:河北元氏经济开发区
公示内容:项目竣工环境保护验收监测报告及验收意见(见附件)
公示时间:2024年11月11日至2021年12月10日(一个月)
公示期间对上述公示内容如有异议,请以书面形式反馈。
联系人:康工
联系方式: 13582612053
通讯地址:河北元氏经济开发区















































